Капельный маркетинг — это тактика стратегии коммуникации, основным правилом которой является регулярная отправка писем клиенту. Результатом такого рода общения является признание вашего имени, бренда вашей компании.
Эти сообщения отправляются клиентам по электронной почте, подпискам RSS, push-уведомлениям. Этот метод предполагает, что систематическое убеждение устраняет сомнения клиента, и он становится более склонен к сотрудничеству.
Капельный маркетинг предполагает релевантный контент, электронную рассылку, как способ связи с подписчиками и ориентацию на поведения и действия клиента.
Типы кампаний капельного маркетинга
- Ассоциативные капли. Цель данной кампании — сформировать ассоциацию с вашим товаром в сознании людей. Например,у многих людей содовая ассоциируется с Coca-Cola.
- Образовательные капли. Обеспечивает информирование клиента о преимуществах и выгодах товара для подготовки к покупке.
- Капли, меняющие статус. Эта кампания предполагает использование различных методов с целью вернуть интерес к товару у ваших клиентов.
- Конкурентные капли. Он призван превратить тех людей, которые покупают товары или услуги у ваших конкурентов, в своих клиентов. Альтернативно, кампания может применяться, когда человек сравнивает характеристики одинаковых или похожих продуктов разных производителей. Здесь задание состоит в том, чтобы показать, чем ваши товары лучше товаров конкурентов.
- Акционные капли. Эта кампания предполагает ограниченные по времени акции и офферы.
- Тренинговые капли. Имеется в виду проведение разных курсов и онлайн-тренингов, которые подаются в виде серии писем, которые могут заканчиваться каким-то заданием. Возможно достичь определенного результата по прохождению курсов.
Итак, капельный маркетинг — это рассылки на основе действий пользователя. Они позволяют оставаться на связи с группами людей, например, когда пользователь подписывается на учетную запись. Каждый раз, когда рассылка отправлена, она выходит из очереди уже написанных писем, так как нет необходимости вручную писать и отправлять их. Они могут быть даже персонализированы.
Капельный маркетинг — это то, что дает людям правильную информацию в нужное время. Если кто-то просто подписался на вашу рассылку в блоге, например, сразу отправляется приветственное письмо, а через два дня — письмо, в котором подписчик увидит некоторые из ваших наиболее читаемых материалов.
Вся прелесть капельного маркетинга заключается в том, что все это происходит автоматически на основе триггеров и пользовательских сегментов, которые вы определяете.
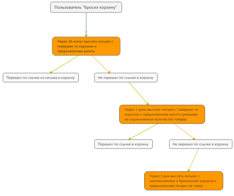
Схема работы капельного маркетинга ниже:

или